Everything you need to know about the coefficient of inbreeding (COI) and heterozygosity
What is COI or Coefficient of Inbreeding?
The inbreeding coefficient is a value that indicates how much of a dog’s DNA is identical due to the genetic relatedness of its parents. The higher the number, the more identical genes the dog has inherited from both parents, which can increase the risk of hereditary diseases or other health issues. The coefficient of inbreeding is also known as inbreeding coefficient, F, COI, or inbreeding percentage.
How is the coefficient of inbreeding calculated?
The coefficient of inbreeding (COI) is calculated using whatever genetic information is available, such as pedigree records or selected DNA markers. Because the underlying data can differ, the resulting values may vary as well. However, all methods aim to estimate how much of an animal’s DNA is identical through shared ancestry. This is always an estimation—never an exact measurement—because it is practically impossible to account for the full complexity of a dog’s genetic material down to the smallest detail.
The traditional method calculates the COI using pedigree information. Common ancestors are identified across a set number of generations, and a formula determines the degree of inbreeding. All puppies within the same litter receive the same COI when using this method. The number of generations included in the calculation also influences the COI; in general, the more generations considered, the higher the resulting inbreeding value tends to be.
Today, DNA-based inbreeding calculations are becoming increasingly common. Using tens of thousands of DNA markers—specific locations in the genome known as SNP markers—the COI can be calculated for each individual dog. CombiBreed uses a scientific method known as the COI based on fROH (runs of homozygosity). The major advantage of this approach is that it delivers an inbreeding percentage for each individual animal, allowing differences between littermates to be identified. After all, not every puppy inherits the same combination of genes from its parents. Figure 1 illustrates the difference between pedigree-based COI and DNA-based COI.

Figure 1: Schematic representation of the COI calculated using pedigree data versus DNA data. The values shown are fictional. With a pedigree-based COI, all puppies from the same litter have the same COI value. With a DNA-based COI, each puppy have an individual value because DNA is passed from parent to offspring in a largely random manner, resulting in genetic differences between littermates.
Differences between laboratories
Several laboratories offer DNA-based inbreeding coefficients. Unfortunately, there is no international standard for calculating the COI using DNA data. Although most laboratories use similar approaches, the lack of standardization means that results may vary. If you test the same dog at multiple laboratories, you will likely receive different COI values. This variation occurs because each laboratory may use a different set of DNA markers and apply different criteria in their calculations.
The average COI reported for a breed also depends on which dogs a laboratory typically tests. For example, if a laboratory primarily tests dogs from the United States, their results may differ from those of a laboratory that mainly tests European dogs. How significant these differences are varies by breed.
For this reason, COI results should only be compared when they are calculated at the same laboratory—ideally one that tests dogs from the same population as your own dog. In the Netherlands, this applies to the COI calculated by CombiBreed (VHLGenetics). This laboratory performs parentage verification for all pedigree dogs registered with the Raad van Beheer, meaning it also has all Dutch pedigree dogs represented in its database.

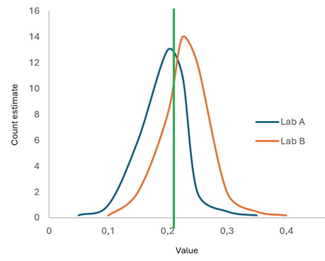
Figure 2: Illustration of two COI graphs for the same breed from Lab A (dark blue) and Lab B (orange). The breed-wide COI curves differ between Lab A and Lab B due to variations in the DNA markers used, the calculation criteria, and the underlying databases (populations). If a dog has a COI of 0.21 (green line), this value would be above the breed average according to Lab A, but below the breed average according to Lab B. Only when you know which laboratory calculated the COI, you can correctly interpret the dog’s value relative to its population.
How do I interpret the DNA-based coefficient of inbreeding?
CombiBreed presents the inbreeding coefficient in a graph (see Figure 3). The red line (with the numerical value) shows the COI of the tested dog. The light blue line represents the inbreeding levels of all purebred dogs in the database, regardless of breed. However, a COI should always be interpreted in relation to other dogs within the same breed. This breed-specific reference is shown by the dark blue line. A relatively low COI compared to the breed average is generally positive, as it indicates that the dog has less inbreeding than is typical for its breed.
Sometimes the COI of a dog appears high compared to the light blue line (which represents all purebred dogs). This is not necessarily a cause for concern. In many cases, it simply means that the breed in question has a higher average level of inbreeding than the overall purebred population in the database. It is therefore essential to always compare a dog’s COI with the dark blue breed line.
A dog may appear highly inbred when compared only to the general population (light blue line), yet fall below the average for its own breed (dark blue line). In such a case, the dog could actually be genetically valuable for the breed—even though the general comparison might initially suggest otherwise.

Figure 3: Example of a COI graph as reported by CombiBreed. The graph shows the COI value of the tested dog (red line), the breed-specific curve (dark blue, your breed), and the curve for all purebred dogs (light blue, all breeds).
What is heterozygosity?
In addition to the COI, CombiBreed calculates heterozygosity, also known as genetic diversity. Every dog inherits 50% of its DNA from the father and 50% from the mother. If, at a given DNA marker, the genetic information inherited from both parents is the same, the marker is homozygous. If the genetic information differs between the two parents, the marker is heterozygous. Heterozygosity represents the percentage of DNA markers that are heterozygous. Figure 4 provides a simplified illustration of this concept. Figure 5 shows an example of how CombiBreed reports the heterozygosity of the tested dog, both in comparison to all purebred dogs and relative to its own breed.

Figure 4: Simplified illustration of heterozygosity. Seven out of ten DNA markers differ between the mother and the father. These markers are heterozygous. The heterozygosity in this example is therefore 7 out of 10, or 70%.

Figure 5: Example of a heterozygosity graph as reported by CombiBreed. The graph shows the heterozygosity value of the tested dog (red line), the breed-specific curve (dark blue, your breed), and the curve for all purebred dogs (light blue, all breeds).
Heterozygosity is closely related to the COI. Dogs with a high COI often show low heterozygosity because a higher degree of inbreeding increases the likelihood that genes inherited from the mother and father are identical. This reduces genetic variation, resulting in lower heterozygosity. A lower-than-usual heterozygosity is therefore a direct consequence of a higher-than-usual COI. As with interpreting COI, it is important to compare a dog’s heterozygosity with the breed average, not only with the overall average across all breeds.
Other frequently asked questions about COI and heterozygosity (FAQ)
Why is the inbreeding ercentage (COI) Different in ZooEasy compared to CombiBreed?
CombiBreed reports the COI based on DNA, whereas ZooEasy calculates the COI based on pedigree data. Because the two COIs are derived from fundamentally different methods, they cannot be compared directly.
Can two animals with low COI still produce a litter with a high COI?
Yes. Even if both parents individually have a low COI, their offspring may still have a higher COI if the parents are related to each other. An extreme example is a brother–sister mating: both dogs may individually have low COIs, yet their puppies will almost certainly have a high COI because of their close genetic relationship.
Can a dog’s COI change over time?
No. A dog’s DNA is established before birth and remains the same throughout its life. DNA test results and the COI of an individual do not change over time. However, the average COI of a breed may shift over multiple generations if the breed’s overall level of inbreeding increases or decreases.
Does the number of dogs in a database influence the COI?
There is no minimum number of animals required to calculate a reliable COI for an individual dog. Even if only a small number of dogs from your breed are present in the CombiBreed/VHLGenetics database, the COI of your dog can still be determined. What may be missing in that case is the breed-average graph. If the database contains too few dogs of a particular breed, the breed-specific curve cannot be shown, and you should compare your dog’s COI to the “all breeds” line instead. Once the minimum number of dogs is reached, the breed-average graph will automatically be included in the report.
Does having more dogs in the database make the COI more reliable?
We have extensively studied how many dogs per breed are needed to generate a reliable breed-average COI. For the “breed” graph, we require at least 25 dogs; there is no upper limit. For the “all breeds” graph, we use a mixture of all known breeds, with up to 100 dogs per breed. If more than 100 dogs of a given breed are available, a representative subset is used. Adding more dogs to this “all breeds” dataset does not increase the reliability of the COI calculation. For determining the COI of a single dog, no minimum number of dogs is required.
Why can COI percentages differ greatly between laboratories?
Differences in COI between laboratories arise because laboratories use different sets of DNA markers and different calculation criteria. Breed graphs may also vary because the databases contain dogs from different populations. A single breed may show genetic differences between regions or countries. The extent of these differences varies by breed. Breeds with limited international exchange (few imported dogs or semen) tend to develop isolated subpopulations, which increases the differences between countries. Breeds with active international exchange show fewer regional differences.
A helpful example: The average Dutch man is 184 cm tall. A Dutch man who is 180 cm is therefore slightly shorter than average and would fall on the left side of the Dutch height distribution graph. The average American man is 175 cm. The same Dutch 180 cm man would be above average in the U.S. Compared to the global average of 172 cm, he would fall even further to the right. The same principle applies to dog populations: different regional populations produce different COI distributions.
How many SNPs (DNA Markers) does CombiBreed use to calculate the COI, and is this sufficient?
CombiBreed uses 35,000 SNPs for its COI calculations. However, the number of SNPs is not the only important factor. The distribution of the SNPs across the genome and the genetic variability of the selected SNPs are crucial for obtaining reliable results. CombiBreed has carefully chosen 35,000 SNPs that are both diverse and well-distributed across the dog genome, making the panel highly suitable for accurate COI calculations.
Why is a date shown on the graph and what does it mean?
In the top-right corner of the graph you will find “Dataset: [date]”. This indicates which dataset was used to generate the COI graph. The database used for the COI graphs is refreshed every six months to ensure that your dog is compared to a current and representative group of both its breed and the general purebred population. Breed-specific and all-breed averages can shift over generations due to breeding choices made. Your dog’s COI itself does not change—but how it compares to the population may shift as the population evolves.
Can CombiBreed calculate the expected COI of a planned litter?
VHLGenetics is developing an algorithm that will calculate the expected COI of a litter based on the DNA of both parents. Instead of relying on pedigree information, this method uses the actual genetic data of the parent animals. The algorithm will estimate the expected average COI of the puppies, as well as the expected minimum and maximum COI within the litter. Since puppies inherit different combinations of DNA from their parents, their COIs naturally vary. A major advantage of this approach is that it can prevent unexpected outcomes. For example, two dogs may individually have low COIs but still be genetically similar at the DNA level—something that may go unnoticed without DNA testing. Their offspring could therefore still have a high COI. A clear example is a brother and sister who both have low COIs. If they are bred, their offspring will almost certainly have a high COI because the parents share large identical stretches of DNA. A DNA-based estimate of the expected COI uncovers these risks in advance and helps breeders make informed choices that preserve genetic diversity as effectively as possible.